Simplified Chinese | English
请稍候...
  • kwanghua
  • kwanghua
  • kwanghua
  • kwanghua
Product Application
Infineon LED lighting s…
NXP LightPRO
NXP Lighting Driver IC
Leadtrend lighting driv…
Silergy Applications
Tontek Green Energy Ser…
Tontek Touch Series
Alitek Dimmable Driver …
3 in 1 Signal Processor…
Dimmable LED Driver
0/1-10V Dimmable
IC for Power management…
High Performance LED Fl…
NO Dimmable LED Driver
ELE BALLAST IC
HID BALLAST IC
CFL/CCFL/HFTL IC
control IC for data int…
IC for Audio
Mos
Fast recovery diodes
ROHM
others
Infineon High-Frequency…
SAMAMSUNG LED
Product Application Your Location:Home > Application
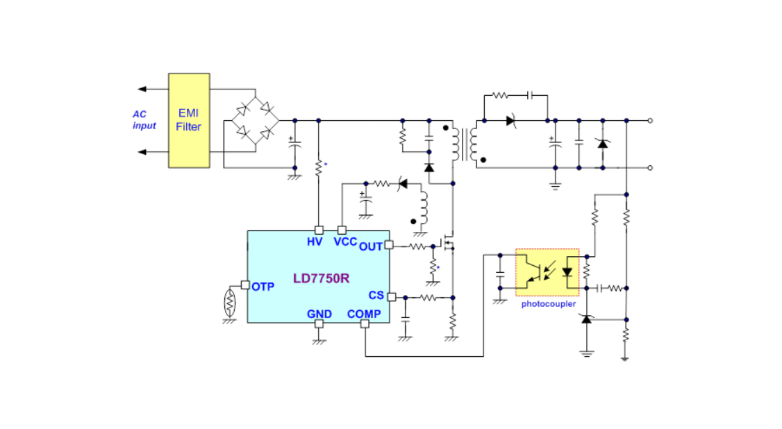
Name: LD7750RGR
High Voltage Green-Mode PWM Controller with Over Temperature Protection

The LD7750R integrates several functions of protections, and EMI-improved solution in a SOP-7, SOP-8 or DIP-8 package to minimize the component counts and the circuit space.
The device provides functions of low startup current, green-mode power-saving operation, leading-edge blanking of the current sensing and internal slope compensation.

The LD7750R features built-in auto-recovery function for OVP on Vcc pin and OLP.

Features
 
  • High-Voltage (500V) Startup Circuit
  • Current Mode Control
  • Green Mode Control
  • UVLO (Under Voltage Lockout)
  • LEB (Leading-Edge Blanking) on CS Pin
  • Internal Frequency Swapping
  • Internal Slope Compensation
  • Internal Over Current Protection
  • OVP (Over Voltage Protection) on Vcc
  • OLP (Over Load Protection)
  • External OTP through a NTC
  • 500mA Driving Capability
Application
 
  • Switching AC/DC Adaptor and Battery Charger
  • Open Frame Switching Power Supply
  • LCD Monitor/TV Power


Product specifications: Click to download
Back】 【Close
 
Links:
Kwanghua Technology Limited Copyright ADD:Unit 2301, Angel Building, No. 52 Bagua Fourth Road, Yuanling Subdistrict, Futian District, Shenzhen,P.R.China
Service Hotline:0755-83013948 粤ICP备12071368号-1   
Shenzhen
Zhongshan
Ningbo
National
Service Line
0755-83013948